统计力学 笔记 Statistical Dynamics
1. 统计力学的基本假设
统计力学需要研究的体系是大量粒子组成的体系,核心是概率。
微观上的过程是可逆的,而很多宏观过程是不可逆的,原因不是因为动力学禁阻,而是因为概率很小。
可以看作是多对一的映射(微观粒子的位置&动量/量子数 → 宏观E/N/V)
然而实验无法长期准确观测,我们需要研究微观粒子的集合。
基本假设:等概率原理(约束条件下,所有可能的状态等概率出现(没有特别的优势))
如何确定概率是什么?——最大熵原理(principle of maximum entropy)。
最大熵原理
熵和不确定性有关。假设对于第 \(i\) 种状态出现的概率为 \(p_i\) ,我们有Shannon信息熵:
\[ S = -k_B\sum_i p_i\ln p_i \]
这是唯一满足以下性质的函数形式:
- 连续性:熵随概率连续变化;
- 最大性:微观态等概率时,熵达到最大值;
- 可加性:\(S(A+B) = S(A) + \sum p_i S(B|i)\);
- 零概率下不影响熵:\(p_i = 0\) 时不增加熵。
最大熵原理认为:在所有概率分布种,体系取得的是熵最大的概率分布。这也对应了该体系的平衡态。
由大数定理可以得到:高自由度下概率会集中处于一个态,而其涨落呈指数级下降。因此对于宏观物体的状态是稳定的。

当然还有可能调节外参量使得出现两个或者多个峰。峰数就对应着相数的概念,这里表示的就是两相或者多相。
现在我们考虑能量约束。对于一个宏观能量恒定的体系:
\[ \begin{cases} \sum p_i = 1\\ \sum E_ip_i = \ev{E} \end{cases} \]
2. 热力学定律的统计结构
2.1 热力学定律
第〇定律
若体系A与B、B与C分别处于热平衡,则A与C也处于热平衡。
这告诉我们热平衡具有传递性,也就是有一个标量可以刻画热平衡状态,这一状态也被称为温度。
考虑最大熵原理:
\[ S = -k_B\sum_i p_i\ln p_i \]
我们基于上述提到的约束条件进行变分得到:
\[ \delta(-\sum_i p_i\ln p_i+\alpha(1-\sum_i p_i) + \beta(\ev{E} - \sum_i p_iE_i)=0 \]
最终可以得到:
\[ \boxed{p_i = \frac{1}{Z}e^{-\beta E_i} \qc Z(\beta) = \sum_ie^{-\beta E_i}} \]
我们把 \(\beta\) 和 \(E_i\) 称为一对对偶变量,因为 \(\beta\) 是在变分中控制 \(E_i\) 的变量。
配分函数的变分推导
先对 \(p_i\) 进行变分:
\[ \begin{gathered} -\sum_i (\ln p_i + 1)-\alpha(\sum_i 1) - \beta( - \sum_i E_i) = 0 \\ \sum_i (-\ln p_i - 1 - \alpha - \beta E_i) = 0 \end{gathered} \]
于是我们有:
\[ p_i = \exp(-\alpha-1-\beta E_i) \]
回代到概率限制,有:
\[ \sum_i p_i = e^{-(\alpha + 1)} \sum_i e^{-\beta E_i} = e^{-(\alpha + 1)} Z = 1 \]
这对应 \(\alpha = \ln Z -1\)。带回到 \(p_i\) 表达式即有:
\[ p_i = \frac{1}{Z}e^{-\beta E_i} \]
如果两个体系接触达到平衡,平衡态需要满足熵最大:
\[ \delta(S_1 + S_2) = 0 \]
而又由于体系的总能量固定 \(U_1 + U_2 = U\),就有:
\[ \begin{gathered} \pdv{(S_1 + S_2)}{U_1} = \pdv{S_1}{U_1} - \pdv{S_2}{U_2} = 0\\ \pdv{S_1}{U_1} = \pdv{S_2}{U_2} \end{gathered} \]
我们定义 \(\beta = \pdv{S_1}{U_1}\) 称为热力学beta,再定义 \(\beta = 1/k_BT\) 温度,就有:
\[ \beta_1 = \beta_2 \Rightarrow T_1=T_2 \]
这就是温度的定义。

第一定律
能量在孤立系统中守恒,既不会凭空产生,也不 会凭空消失,只会在不同形式间转化。
我们提到过 \(U = \sum p_iE_i\),对其偏导得到:
\[ \dd U = \sum E_i \dd p_i + \sum p_i \dd E_i \]
如果能级依赖外参量 \(\lambda\) ,则进一步化简得到:
\[ \begin{aligned} \dd U &= \sum E_i \dd p_i + \sum p_i \pdv{E_i}{\lambda}\dd \lambda \\ &= \sum E_i \dd p_i + \ev{\pdv{H}{\lambda}}\dd \lambda \\ &= \delta Q + \delta W \end{aligned} \]
其中:
- 第一项代表“热”,即概率分布发生改变;
- 第二项代表“功”,即哈密顿量的结构发生改变。例如理想气体的体积功是 \(V\) 变化引起的,则这一项就由 \(\ev{\pdv{H}{V}}\) 产生。
第二定律
孤立系统会自发演化到熵增加的方向,即趋向最可能的宏观状态。
假设对于一个能量固定的系统(ENV系统),由于等概率假设,所有状态概率相等:
\[ p_i = \frac{1}{\Omega} \]
将热力学概率带入到Shannon熵:
\[ S = -k_B \sum \frac{1}{\Omega} \ln \frac{1}{\Omega} = k_B \ln \Omega \]
这就是Boltzmann熵公式。
同样我们考虑两个孤立体系,它们的能量分别为 \(E_A\) 和 \(E - E_A\),对应微观状态数分别为 \(\Omega(E_A)\) 和 \(\Omega(E-E_A)\) ,于是总的微观状态数是 \(\Omega(E_A) \cdot \Omega(E-E_A)\) 。于是宏观能量分配为 \(E_A\) 的概率:
\[ P(E_A) \propto \Omega(E_A) \cdot \Omega(E-E_A) \]
取对数得到:
\[ \ln P(E_A) \propto \ln \Omega(E_A) + \ln \Omega(E-E_A) \propto S_A(E_A) + S_B(E-E_A) = S_{tot}(E_A) \]
我们想让概率最大,也就是:
\[ P(E_A) \propto e^{\frac{S_tot(E_A)}{k_B}}\ 达到最大值 \]
也就是最大概率等价于总熵最大。
从一阶导数来看:
\[ \dv{S_{tot}}{E_A} = \pdv{S_A}{E_A} + \pdv{S_B}{E_A} = \pdv{S_A}{E_A} - \pdv{S_B}{E_B} = 0 \]
这也就对应了温度相等的条件。
从二阶导数来看:
\[ \dv[2]{S_{tot}}{E_A} = \pdv[2]{S_A}{E_A} + \pdv[2]{S_B}{E_B} < 0 \]
同时有:
\[ \dv[2]{S_{tot}}{E_A} = -\frac{1}{T^2C} < 0 \Rightarrow C>0 \]
这就证明了为了让熵达到极大值稳定点,必须要满足热容为正。
我们尝试构造偏离极值点的情况,这需要用到Taylor展开,展开到第二项:
\[ S(E_A) = S(E_A^*) + \frac12 {\pdv[2]{S}{E}}(E-E_A^*)^2 \]
带入到概率分布得:
\[ P(E_A) \sim \exp(-\frac{(E_A-E_A^*)^2}{2k_BT^2C}) \]
由于 \(\Delta E/E \sim N^{-1/2}\),偏离最大值的概率几乎为0。
2.2 最大熵原理与平衡分布
概率和控制变量
我们之前提到过能量约束下的分布:
\[ \boxed{p_i = \frac{1}{Z}e^{-\beta E_i} \qc Z(\beta) = \sum_ie^{-\beta E_i}} \]
接下来我们考虑允许粒子数的涨落,也就是:
\[ N = \sum_i p_i N_i \]
再通过变分法可以得到:
\[ p_i = \frac{1}{\Xi} e^{-\beta(E_i - \mu N)} \qc \Xi = \sum_i e^{-\beta(E_i - \mu N)} \]
这里的 \(\mu\) 称为化学势,是约束粒子数 \(N\) 的对偶变量。
状态函数
在统计力学中,宏观量定义为微观量的统计平均。由于可能存在的涨落,所以我们需要定义热力学极限:
\[ N\to \infty,\ V\to\infty,\ \rho = N/V=const. \]
此时:
- 相对涨落基本为0;
- 宏观量几乎可以视为确定值,即有函数关系 \(U = U(S,V,N)\)。这也是状态函数的来源。
我们可以从全微分得到:
\[ T = \qty(\pdv{U}{S})_{V,N}\qc P=\qty(\pdv{U}{V})_{S,N}\qc \mu =\qty(\pdv{U}{N})_{S,V} \]
因此我们称 \(T,P,\mu\) 三者为一组共轭变量。
当然,我们也可以用这种方式展开熵。我们有:
\[ \dd{S} = \frac{1}{T}\dd{E} - \frac{P}{T}\dd{V} + \frac{\mu}{T}\dd{N} \]
这样就有:
\[ \frac{1}{T} = \qty(\pdv{S}{E})_{N,V}\qc\frac{P}{T} = \qty(\pdv{S}{V})_{E,N}\qc\frac{\mu}{T} = \qty(\pdv{S}{N})_{E,V}\qc \]
因此我们可以说:这三个共轭变量都是熵在不同约束下的偏导数,也就是温度,压强,化学势并非独立引入的量。
当然问题就来了:比方说对于能量 \(E = E(S,V,T)\) 来说,如果实验控制的是温度 \(T\) 而不是熵 \(S\) ,我们就需要构造一个新的函数了。我们通过Legendre变换实现这一点。
假设有:
\[ \dd{f(x_1,\cdots,x_n)} = \pdv{f}{x1} \dd{x_1} +\cdots = p_1\dd{x_1} + \cdots \]
就有:
\[ \dd(f-x_1p_1) = \dd{f} - x_1\dd{p_1} + p_1\dd{x_1} = -x_1\dd{p_1} + p_2\dd{x_2} + \cdots \]
这样就可以得到以 \(p_1\) 为变量的新的函数了。
考虑系统和一个温度为 \(T\) 的足够大的热库接触,考虑熵最大原理,这就有:
\[ \var{S}_{tot} = \var{S}_{sys} + \var{S}_{env} = \var{S} - \frac{\var{E}}{T}=0 \]
这样右边就等价于 \(\var{(E-TS)} = 0\),也就是得到了一个新的函数:
\[ F = E-TS \]
这就是 Helmholtz自由能。也就是此时平衡态由 \(\var{F} = 0\) 决定。我们也可以从基本方程看出这一点:
\[ \dd{F} = -S\dd{T}-P\dd{V} + \mu \dd{N} \]
这就将变量变成 \((T,V,N)\) 三者了。
响应函数
我们来求等温压缩率 \(\kappa_T\),这对应的是等温状态下的状态函数,也就是Helmholtz自由能:
\[ \kappa_T = -\frac{1}{V}\qty(\pdv{P}{V})_{T,N} = -\frac{1}{V}\frac{1}{\qty(\pdv*{P}{V})_{T,N}} = \frac{1}{V}\qty(\pdv[2]{F}{V})_{T,N}^{-1} \]
热力学稳定性要求:等温压缩率 \(\kappa_T\) 必须为正值。这意味着 \(\pdv*[2]{F}{V} > 0\),也就是稳定状态处于 \(F\) 对体积 \(V\)的极小值。
同样的方法,我们来看定容热容 \(C_V\):
\[ C_V= T\qty(\pdv{S}{T})_{V,N} = -T\qty(\pdv[2]{F}{T})_{V,N} \]
定容热容 \(C_V\) 必须为正值,这意味着 \(\pdv*[2]{F}{T} < 0\),也就是稳定状态处于 \(F\) 对温度 \(T\) 的极大值。
其他热力学势
类似地,还可以通过Legendre变换构造其他热力学量。其本质上都是通过添加约束条件引入其他Lagrange乘子:
| 控制变量 | 约束 | Lagrange乘子 | 对应热力学势 |
| \(E,V,N\) | 无 | 0 | \(S(E,V,N)\) |
| \(T,V,N\) | 平均能量 \(\ev{E} = \sum_i{E_i}\) | \(\beta = 1/k_BT\) | \(F(T,V,N)\) |
| \(T,V,\mu\) | 平均能量和粒子数 \(\ev{N} = \sum_i N_i\) | \(\beta\) 和 \(-\beta\mu\) | \(\Omega(T,V,\mu)\) |
| \(T,p,N\) | 平均能量和平均体积 \(\ev{V} = \sum_i V_i\) | \(\beta\) 和 \(\beta p\) | \(G(T,p,N)\) |
2.3 熵函数的结构
单峰熵函数
前面已经说过:
\[ P(E_A) \sim \exp(-\frac{(E_A-E_A^*)^2}{2k_BT^2C}) \]
可以得到:
\[ \ev{(\Delta E)^2} = -\frac{k_B}{S''(E_0)} \sim k_B TC_V \]
这意味着在高温下会导致分布展宽,涨落增强。
同时我们可以看出:熵函数的稳定性由曲率决定。当曲率结构较大时,对应稳定性较大。
多峰波函数
调控参数不同,对应平衡状态时取到的极值也不同。一般而言:

对于被调控的量 \(X\),当两个极值满足:
\[ X_A = X_B \]
对应有两个相同的热力学势。此时对应相平衡条件(即温度,压力,化学势相等)。
从统计的角度来看,这对应体系有两个等高的主峰,并有相同的统计权重。
热力学第三定律
\[ \lim_{T\to 0}S(T,X) = k_B \ln g_0 \]
\(g_0\) 为基态简并度。若基态唯一,则 \(S \to 0\),此时热容 \(C = T(\pdv*{S}{T}) = 0\)。
假设基态能量为 \(E_0\),当 \(T\to0\) 时:
\[ k_BT \ll E_n - E_0 \]
也就是:
\[ e^{-E_n/k_BT} \ll e^{-E_0/k_BT} \]
这也就是说,在极低温下激发态的分布都趋于0,于是基态概率:
\[ p_i = \frac{1}{g_0} \]
代入熵的定义:
\[ S = -k_B \sum_i p_i\ln p_i = k_B \ln g_0 \]
这也规定了熵函数的边界结构:保证在 \(T\to 0\) 时熵函数有确定值。
2.4 熵函数的演化
对于一个体系的自发演化方向时,始终考虑总熵增加:
\[ \Delta S_{total} = \Delta S + \Delta S_{env} \ge 0 \]
对于一个恒温恒容条件,有:
\[ \Delta S_{total} = \Delta S - \Delta U/T = -\Delta F/T \]
对应极值函数为 \(\Delta F\le 0\),即自由能最小。
恒温恒压有:
\[ \Delta S_{total} = \Delta S - (\Delta U + P \Delta V)/T = -\Delta G/T \]
对应极值函数为 \(\Delta G\le 0\),即Gibbs自由能最小。
3. 系综理论
系综就是“固定什么变量”:
| 控制变量 | 约束 | 对应概率分布 | 系综 |
| \(E,V,N\) | 无 | \(p_i = \frac{1}{\Omega(E,V,N)}\) | 微正则系综 |
| \(T,V,N\) | 平均能量 \(\ev{E} = \sum_i{E_i}\) | $ p_i\propto e^{-\beta E_i}$ | 正则系综 |
| \(T,V,\mu\) | 平均能量和粒子数 \(\ev{N} = \sum_i N_i\) | \(p_{i,N}\propto e^{-\beta (E_{i,N}-\mu N)}\) | 巨正则系综 |
3.1 微正则系综
实际上就是作变分:
\[ \var(-p_i\sum_i\ln p_i + \alpha\qty(\sum_ip_i - 1)) = 0 \]
可以得到所有 \(p_i\) 都相同,也就是:
\[ p_i = \frac{1}{\Omega(E,V,N)} \]
带入到 Shannon 熵就得到了 Boltzmann 熵公式:
\[ S = k_B\ln \Omega(E,N,V) \]
根据我们前面定义:
\[ \frac1T = \qty(\pdv{S}{E})_{N,V} = k_B \pdv{\ln \Omega}{E} \]
在量子表述下,密度算符可以表示为:
\[ \hat \rho = \sum_m w_m \op{\psi_m} \]
其中 \(w_i\) 为该波函数的概率。
在微正则系综下:
\[ \hat\rho_{m} = \frac{1}{\Omega(E,N,V)}\sum_{k=1}^\Omega \op{k}=\frac{1}{\Omega(E,N,V)}\hat\rho_E \]
这个时候用von Neumann熵:
\[ S = -k_B\Tr(\hat\rho\ln\hat\rho) = k_B\ln\Omega(E,N,V) \]
这和经典统计力学一致。
3.2 正则系综
虽然不能直接对系统用微观状态数,但假设系统A和一个热库B接触,这样系统和热库就可以视为一个孤立系统。概率和热库的微观状态数有关:
\[ p_i = 1/\Omega_B(E_{tot} - E_i) \]
利用热库熵:
\[ S_B(E_B) = k_B\ln\Omega(E_B)\Rightarrow \Omega_B(E_{tot} - E_i)=\exp(\frac{S_B(E_{tot}-E_i)}{k_B}) \]
泰勒展开热库的熵,因为热库能量变化很小:
\[ S_B(E_{tot}-E_i) = S_B(E_{tot}) - \pdv{S_B}{E_B}E_i = S_B(E_{tot})-\frac{E_i}{T} \]
这样我们就知道:
\[ p_i \propto e^{-\beta E_i} \]
由此就归一化配分函数,得到:
\[ p_i = \frac{1}{Z}e^{-\beta E_i} \qc Z(\beta) = \sum_ie^{-\beta E_i} \]
体系的平均能量:
\[ U=\ev{E} = \frac{1}{Z}\sum_i E_ie^{-\beta E_i} = -\frac1Z\pdv{Z}{\beta} = -\pdv{\ln Z}{\beta} \]
能量涨落:
\[ \begin{aligned} \ev{(\Delta E)^2} &= \ev{E^2} - \ev{E}^2 \\ &= \frac{1}{Z}\sum_i E^2_ie^{-\beta E_i}-\qty(-\pdv{\ln Z}{\beta})^2\\ &= \frac{1}{Z}\pdv[2]{Z}{\beta}-\qty(\pdv{\ln Z}{\beta})^2\\ &= \pdv[2]{\ln Z}{\beta} \end{aligned} \]
定容热容:
\[ C_v = -\pdv{T}\pdv{\ln Z}{\beta} = -\pdv{T}{\beta}\pdv[2]{\ln Z}{\beta} = \frac{1}{kT^2}\pdv[2]{\ln Z}{\beta} \]
这可以和能量涨落关联起来:
\[ C_v = \frac{1}{kT^2}\ev{(\Delta E)^2} \]
熵:
\[ \begin{aligned} S &= -k\sum_i P_i\ln P_i \\ &= k\sum_i P_i (\beta E_i + \ln Z) \\ &= k(\beta U + \ln Z) = \frac{U}{T} + k\ln Z \end{aligned} \]
自由能:
\[ \begin{aligned} F &= U-TS \\ &= U+k_BT\qty(\sum_i p_i(-\beta E_i-\ln Z))\\ &= U-U-k_BT\ln Z = k_B T\ln Z \end{aligned} \]
对固体而言,我们可以把每个原子都视为谐振子,与周围的6个原子相连接。对于单个原子的谐振子有:
\[ Z_1 = \sum_{n=0}^\infty e^{-\beta\hbar\omega(n+1/2)} = \frac{e^{-\beta\hbar\omega/2}}{1-e^{-\beta\hbar\omega}} \]
总共有3N个谐振子:
\[ Z = (Z_1)^{3N} \]
这样体系的内能有:
\[ \begin{aligned} U &= -\pdv{\ln Z}{\beta}\\ &= -3N\pdv{\beta}(-\frac{\beta\hbar\omega}{2}-\ln(1-e^{-\beta\hbar\omega}))\\ &= 3N\qty(\frac{\hbar\omega}{2}+\frac{\hbar\omega}{e^{\beta\hbar\omega}-1}) \end{aligned} \]
热容有:
\[ C_v = 3Nk_B\frac{(\beta\hbar\omega)^2e^{\beta\hbar\omega}}{(e^{-\beta\hbar\omega}-1)^2} \]
这就对应两个极限:
- 高温下:\(C_v = 3Nk_B\)
- 低温下:\(C_v = 3Nk_B(\beta\hbar\omega)^2e^{-\beta\hbar\omega}\)
3.3 巨正则系综
懒得写了,直接:
\[ p_i = \frac{1}{\Xi} e^{-\beta(E_i - \mu N)} \qc \Xi = \sum_i e^{-\beta(E_i - \mu N)} \]
平均粒子数:
\[ \overline N = \sum_i N_iP_i = \frac{\sum_i Ne^{\beta(\mu N - E_i)}}{\sum_i e^{\beta(\mu N - E_i)}} = \frac{1}{\beta \Xi} \pqty{\pdv{\Xi}{\mu}}_\beta = k_BT\pqty{\pdv{\ln \Xi}{\mu}}_\beta \]
平均能量:
\[ \begin{aligned} U = \ev{E} = \sum_i E_iP_i &= \frac{\sum_i E_ie^{\beta(\mu N - E_i)}}{\sum_i e^{\beta(\mu N - E_i)}} \\ &= -\frac{1}{\Xi} \pqty{\pdv{\Xi}{\beta}}_\mu + \mu \overline N \\ &= - \pqty{\pdv{\ln \Xi}{\beta}}_\mu + \mu \overline N \end{aligned} \]
熵:
\[ \begin{aligned} S = -k_B\sum_i P_i \ln {P_i} &= -k_B\frac{\sum_i (\beta(\mu N_i - E_i) - \ln \Xi)e^{\beta(\mu N - E_i)}}{\sum_i e^{\beta(\mu N - E_i)}} \\ &= \frac{-\mu \sum_i N_ie^{\beta(\mu N - E_i)} + \sum_i E_ie^{\beta(\mu N - E_i)} + \beta\ln \Xi}{T\Xi} \\ &= \frac{U - \mu \overline N + k_BT\ln \Xi}{T} \end{aligned} \]
这就得到巨热力学势:
\[ \Omega = \ev{E}-TS-\mu\ev{N} = k_BT\ln\Xi \]
定义粒子数密度 \(n=N/V\),这样等温压缩率:
\[ \kappa_T = -\frac1V\qty(\pdv{V}{P})_T = \frac1n\qty(\pdv{n}{P})_T \]
又有巨热力学势:
\[ \Omega = U-TS-\mu N = -PV \]
于是:
\[ \dd{\Omega} = -P\dd{V}-V\dd{P} \]
又有:
\[ \dd{\Omega} = -P\dd{V}-S\dd{T}-N\dd{\mu} \]
于是就有:
\[ \dd{P} = s\dd{T}+n\dd{\mu} \]
这就得到了:
\[ n = \qty(\pdv{P}{\mu})_T \]
通过链式法则:
\[ \qty(\pdv{n}{\mu})_T =\qty(\pdv{n}{P})_T\qty(\pdv{P}{\mu})_T = n^2\kappa_T \]
于是粒子数涨落对应:
\[ \begin{aligned} \ev{(\Delta N)^2} = k_BT\qty(\pdv{\ev{N}}{\mu})_T = k_BT\ev{N}n\kappa_T \end{aligned} \]
也就是粒子数涨落同样和宏观有关系。
对于能量和粒子数涨落量都和粒子数有关系,也就是:
\[ \ev{(\Delta X)^2}\sim N \]
但是考虑相对偏差:
\[ \frac{\sqrt{\ev{(\Delta X)^2}}}{\ev{X}}\sim\frac{1}{\sqrt{N}} \]
这同样在大体系下趋于0.
4. 经典统计力学
4.1 理想气体-连续体系
已经知道:
\[ Z_N = \frac1{N!h^{3N}} \int \prod_{i=1}^N e^{-\beta H(\vb p,\vb q)} \dd {\vb p}\dd {\vb q} \]
当气体足够稀薄的情况下,假设势能项为0,那么势能积分为 \(V\),也就是:
\[ Z_N = \frac{V}{N!} \pqty{\frac{2\pi mkT}{h^2}}^{3N/2} = \frac1{N!}\frac{V}{\Lambda^3} \]
在知道理想气体的配分函数后,我们也不难把其他态函数求出来了。首先是内能:
\[ \begin{aligned} U = -\dv{\ln Z_N}{\beta} &= -\dv{(N\ln V - 3N\ln \Lambda - \ln N!)}{\beta} \\ &= -\dv{( \frac32N\ln T +Const.)}{\beta} \\ &= \frac 32 Nk_BT \end{aligned} \]
由于整个式子里只有 \(\Lambda \propto T^{-1/2}\) 和温度项有关,其他项都可作为常数项消去。由此导出的热容 \(C_V = \frac 32 Nk\) 和能均分原理导出相同。
自由能(利用Stiring近似 \(\ln N! \approx N\ln N - N\) ):
\[ \begin{aligned} F = -k_BT\ln Z_N &= -k_BT(N\ln V - 3N\ln \Lambda - \ln N!)\\ &= Nk_BT(\ln (\frac NV\Lambda^3) - 1) = Nk_BT(\ln(n\Lambda^3)-1) \end{aligned} \]
于是压强:
\[ p = -(\pdv{F}{V})_T = Nk_BT/V = nk_BT \]
这就是理想气体方程!我们也可以求出焓:
\[ H = U+pV = \frac 52 Nk_BT \]
接下来我们来求熵:
\[ \begin{aligned} S &= \frac{U-F}{T} \\ &= \frac{\frac32 Nk_BT - k_BTN\ln V - 3k_BTN\ln \Lambda - k_BT(N\ln N - N)}{T} \\ &= \frac32 Nk_B + Nk_B \ln(\frac{V\mathrm{e}}{N\Lambda^3}) \\ &= \boxed{Nk\pqty{\frac52 - \ln{n\Lambda^3}}} \end{aligned} \]
这种表示方法被称为Sackur-Tetrode 方程。
我们还可以得到吉布斯自由能:
\[ G = H-TS = Nk_BT\ln(n\Lambda^3) \]
化学势:
\[ \mu = k_BT(\ln(n\Lambda^3) - 1) + Nk_BT(\frac 1N) = k_BT\ln(n\Lambda^3) \]
4.2 离散体系
二能级系统
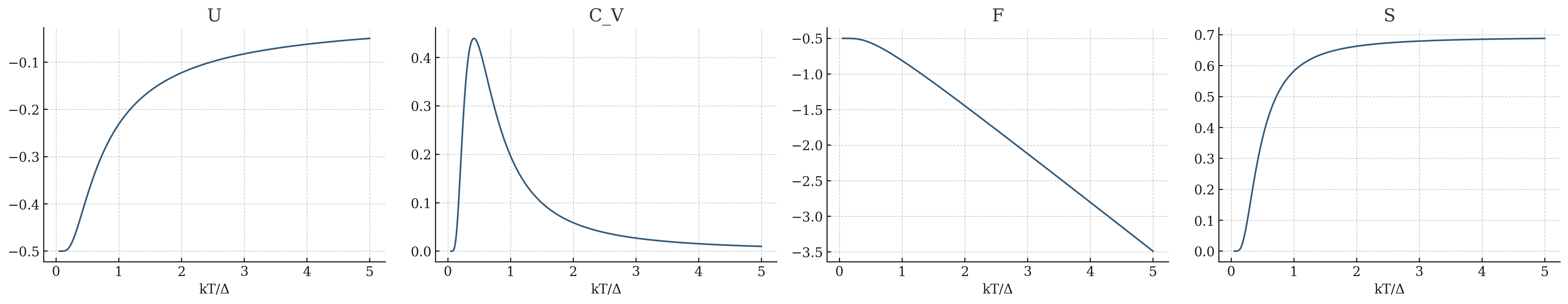
假设对于二能级系统,有:

其配分函数:
\[ Z = e^{-\frac{\beta\Delta}{2}} + e^{\frac{\beta\Delta}{2}} = 2\cosh{\frac{\beta\Delta}{2}} \]
利用上述公式得到:
\[ \begin{gathered} U = -\dv{\ln Z}{\beta} = -\frac{\Delta}{2}\tanh(\frac{\beta\Delta}{2})\\ C_V = (\pdv{U}{T})_V = k(\frac{\beta\Delta}{2})^2\sech^2(\frac{\beta\Delta}{2}) \\ F = -k_BT\ln Z = -k_BT\ln(2\cosh(\frac{\beta\Delta}{2})) \\ S = \frac{U-F}{T} = -\frac{\Delta}{2T} \tanh(\frac{\beta\Delta}{2}) + k\ln(2\cosh(\frac{\beta\Delta}{2})) \end{gathered} \]

这里出现了一些很抽象的事情:热容随温度会到达一个极大值,之后又随之衰减。事实上这被称为肖基特反常(Schottky anomaly),(i) 当低温时,只有低能级被占据且温度增加对其改变不大,(ii) 而高温时两个能级被同等占据,温度增加也没有什么改变。

当粒子数反转时,对应出现负温度状态。
顺磁性固体
我们都知道一个基本粒子的自旋角动量等于 \(\pm \frac12\) ,考虑其在磁场\(B\)中,这个粒子可以存在于两种本征态之一( \(\ket{\uparrow}\) 对应角动量平行于\(B\), \(\ket{\downarrow}\) 对应角动量反平行于\(B\)),他们的磁矩分别为 \(-\mu_B\) 和 \(+\mu_B\)(玻尔磁子 \(\mu_B = eh/2m\) )。于是单粒子的配分函数:
\[ Z_1 = e^{\beta\mu_B B} + e^{-\beta\mu_B B} = 2\cosh{\beta\mu_BB} \]
假设粒子间没有任何相互作用,则:
\[ Z_N = Z_1^N \]
于是我们有:
\[ F = -kT\ln{Z_N} = -NkT\ln(2\cosh{\beta\mu_BB}) \]
之后我们即可求出单位体积内的磁矩:
\[ m = -\pqty{\pdv{F}{B}}_T = N\mu_B \tanh\pqty{\beta\mu_B B} \]
对结果进行分析,我们发现当磁场\(B\)足够强时,能级趋向于 \(N\mu_B\) ,对应几乎所有粒子都有极大概率处于 \(\ket{\uparrow}\) 组态;而当磁场\(B\)在0附近时,曲线的行为类似于线性。事实上利用等价无穷小 \(\tanh x \sim x\):
\[ m_{\sim 0} = \frac{N\mu_B^2B}{kT}, \quad M = m/V = \frac{N\mu_B^2B}{VkT} \]
其中\(M\)为单位体积的磁矩。对弱磁材料,可认为 \(M\approx \chi H\) ,其中 \(\chi \ll 1\) 为磁化率。我们有:
\[ B = \mu_0(1+\chi)H \approx \frac{\mu_0M}{\chi} \]
于是有:
\[ \boxed{\chi \approx \frac{N\mu_0\mu_B^2B}{VkT},\quad \chi\propto 1/T} \]
这就是居里定律(Curie's Law)。
一般能谱
前面一节我们说过,在高温下热容可以由能均分定理给出,这也可以由配分函数得到。假设在高温下能级可以视作是连续的:
\[ \begin{aligned} Z_{rot} = \sum (2J+1)e^{-\frac{\Theta}{T}J(J+1)} &= \int_0^\infty (2J+1)e^{-\frac{\Theta}{T}J(J+1)} \dd J \\ &= -\left[ \frac{T}{\Theta}e^{-\frac{\Theta}{T} J(J+1)} \right]_0^\infty = \frac{T}{\Theta} = \frac{2IkT}{\hbar^2} \\ \end{aligned} \]
于是 \(U = -\dv{\ln Z}{\beta} = \frac 1\beta = k_BT\) ,而 \(C_V = k\) 。同理对于振动能级:
\[ \begin{aligned} Z_{vib} = \sum e^{-\beta(\frac12 + n)\hbar\omega} &= \int_0^\infty e^{-\beta(\frac12 + n)\hbar\omega} \dd n \\ &= e^{-\beta\hbar\omega/2}(\frac{1}{\beta\hbar\omega}\left[e^{-\beta n\hbar\omega}\right]_0^\infty) = \frac{e^{-\beta\hbar\omega/2}}{\beta\hbar\omega} \end{aligned} \]
于是 \(U = -\dv{\ln Z}{\beta} = \frac{\hbar\omega}{2} + \frac{1}{\beta}\) ,而 \(C_V = k\) 。注意对高温下的振动能级而言,其内能与零点能有关,而热容与零点能无关。
相互作用体系
直接看Thermodynamic_2吧。
5. 量子理论
判据
已经提到过:\(n\Lambda^3 \gg 1\) 时,对应粒子在态空间分布稀疏;\(n\Lambda^3 \ll 1\) 时,对应多个粒子占据态空间中的同一个态。
经典统计有高温极限,即 \(kT\gg\Delta\);但量子统计能级间距远小于 \(kT\)。
基本假设
我们认为粒子是不可区分的,即交换两个粒子将保持可观测量不变。于是至多改变一个相位:
\[ \abs{\Psi(q_1,q_2)}^2 = \abs{\Psi(q_2,q_1)}^2 \Rightarrow \Psi(q_1,q_2) = e^{i\theta}\Psi(q_2,q_1) \]
又由于交换两次回到原状态,因此必有:
\[ \Psi(q_1,q_2) = \pm \Psi(q_2,q_1) \]
- 对称波函数(+):对应玻色子。多个粒子可占据相同量子态。
- 反对称波函数(-):对应费米子。若两个粒子占据相同量子态,则 \(\Psi=0\),因此每个量子态至多被一个粒子占据。
同样用最大熵原理求,此时我们知道各个能级的占据数的集合 \(\qty{n_i}\),对应要求的概率是 \(p(\qty{n_i})\)。满足约束:
\[ \begin{gathered} \sum_{\qty{n_i}}p(\qty{n_i})=1\\ \sum_{\qty{n_i}}p(\qty{n_i})\sum_{i}n_i = N\\ \sum_{\qty{n_i}}p(\qty{n_i})\sum_{i}n_i\epsilon_i = U \end{gathered} \]
最终得到:
\[ p(\qty{n_i}) = \frac1\Xi e^{-\beta\sum_i n_i(\epsilon_i-\mu)} \]
对应的配分函数:
\[ \Xi = \sum_{\qty{n_i}} e^{-\beta\sum_i n_i(\epsilon_i-\mu)} \]
类比单粒子配分函数,定义单能级配分函数,其中 \(n_i\) 代表第 \(i\) 个能级的占据数:
\[ \Xi_i =\sum_{n_i}e^{-\beta n_i(\epsilon_i-\mu)}\qc\Xi = \prod_i \Xi_i \]
对于玻色子,单粒子配分函数就是求和:
\[ \Xi_i = \frac{1}{1-e^{-\beta(\epsilon_i-\mu)}} \]
费米子只有两个求和:
\[ \Xi_i = 1+e^{-\beta(\epsilon_i - \mu)} \]
可统一表达为:
\[ \Xi = \prod_i (1\mp e^{-\beta(\epsilon_i- \mu)})^{\mp 1} \]
由此可以得到平均占据数:
\[ \begin{aligned} \ev{n_i} &= \sum_{n_i} n_iP(n_i)\\ &= \frac{1}{\Xi_1} \sum_{n_i} n_ie^{-\beta n_i(\epsilon_i-\mu)}\\ &= -\frac1\beta \pdv{\ln\Xi_i}{\epsilon_i} \end{aligned} \]
应用到玻色子得到Bose-Eistein分布:
\[ \ev{n_i} = \frac{1}{e^{\beta(\epsilon_i - \mu)}-1} \]
应用在费米子得到Fermi-Dirac分布:
\[ \ev{n_i} = \frac{1}{e^{\beta(\epsilon_i - \mu)}+1} \]
这两个分布在高温情况下都会退化成经典极限,也就是 Maxwell-Boltzmann 分布:
\[ \ev{n_i} \approx e^{-\beta(\epsilon_i-\mu)} \]